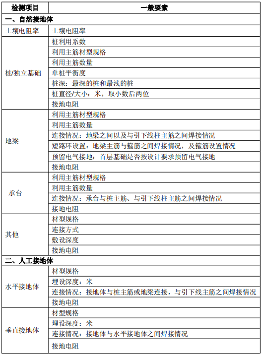
接地装置是防雷检测的重要项目,主要对自然接地体和人工接地体的状况进行检测。今天,联亚检测分享接地装置防雷检测的一般要素。

更多防雷检测、防静电检测及雷击风险评估等相关内容可随时关注联亚检测www.lianyajiance.cn或拨打电话17767761861进行咨询。
您的浏览器版本过低,为保证更佳的浏览体验,请点击更新高版本浏览器
以后再说X分类:防雷防静电知识 发布时间:2021-05-20 941次浏览
接地装置是防雷检测的重要项目,主要对自然接地体和人工接地体的状况进行检测。今天,...
接地装置是防雷检测的重要项目,主要对自然接地体和人工接地体的状况进行检测。今天,联亚检测分享接地装置防雷检测的一般要素。

更多防雷检测、防静电检测及雷击风险评估等相关内容可随时关注联亚检测www.lianyajiance.cn或拨打电话17767761861进行咨询。
下一篇:电磁屏蔽防雷检测的一般要求
2023-04-26
2023-03-13
2022-12-27
2022-11-29
2022-11-24
2022-11-17
2022-11-15
2022-11-11
2022-11-08
2022-10-31
产品搜索
二维码
返回顶部